斯宾塞的社会有机论

  • 英国社会学的起源

  • 生平与著述

  • 社会有机论和社会进化论

  • 关于社会的类型——军事社会和工业社会

  • 关于国家的政治理论

  • 对斯宾塞的评价

  • 社会唯名论 or 社会唯实论

英国社会学的起源

  • 政治经济学

  • 改良主义

  • 社会演化论

  • 孔德从事学术活动时的法国,一直处于动荡不安之中,种种社会冲突和社会矛盾不仅困扰着孔德的思路,而且也直接映现在他的学说之中。因此,人们往往在孔德的学说中发现许多前后不一、自相矛盾的变化。
  • 斯宾塞所处时代的英国,长期处于安宁、平静之中,被誉为宽松和谐的“维多利亚时代”。

  • 科瑟这样描述这个时代:“这是一个充满自信和自鸣得意的时代,也就是说,那个标志着工业革命的、充满着痛苦磨难的时代已经过去;变革派的动乱已经平息;新济贫法所造成的严重后果得到了克服;40年代大饥荒的艰难情景在人们的记忆中逐渐淡漠;流行一时的激进主义也已经不再受人们欢迎。总之,这整个时代似乎表明,英国已经稳步地走上了一条不断繁荣富裕的道路。”

政治经济学的影响

  • 亚当·斯密,市场是一个独立的实体,超越了个体,同时控制个体行为。

  • 市场是一种积极的力量,更是社会秩序、协调和整合的来源。

  • 《人口原理》与马尔萨斯陷阱。

  • 英国社会学者倾向于以构成社会结构的个体为研究焦点。所以,他们认为统计资料收集工作,就是社会学家的主要任务。

马尔萨斯陷阱

  • 在没有限制条件下,人口以几何数列增长,而生活资料以算术数列增长,所以人口增长必然导致为争夺生活资料而引起的战争和灾难。并且,只有通过战争和癌疫,以及贫穷的劳动者不得结婚等方式,即优胜劣汰才能抑制人口增长,实现人口与生活资料的平衡。尽管斯宾塞不同意马尔萨斯的悲观结论,但是他认为生存竞争、适者生存是不可避免的。在这种人口理论的基础上,斯宾塞形成了对社会生活和社会秩序的消极自然主义和极端个人主义。

改良主义的影响

  • 改良主义强调以改革个体来解决社会问题

  • 英国社会学不愿也无法将诸如贫穷之类的问题向整体社会追究,因此,问题的起源必须归咎于个体本身

  • 改良主义缺乏一个关于社会结构的理论,和关于这类问题的社会因果的理论

社会演化论的影响

  • 自然演化,拉马克(1809)、达尔文(1842、1859)、赫胥黎

  • 1850年代,孔德的著作在英国翻译问世,许多英国学者受其影响,开始关心大规模的社会结构、孔德的科学(实证)取向、比较取向及演化理论

  • 《动物哲学》,系统地阐述了拉马克的进化理论,即通常所称的拉马克学说。书中提出了用进废退与获得性遗传两个法则,并认为这既是生物产生变异的原因,又是适应环境的过程。
    ①有机界是自然规律作用下缓慢演变的结果
    ②内禀的复杂化、用进废退与与获得性遗传
    ③从低到高的“自然等级”
    ④人和猿具有共同的起源

  • 达尔文的自然选择学说的主要包括:过度繁殖,生存斗争(也叫生存竞争),遗传和变异,适者生存。

第一节 生平与著述

  • 没有受过正式的学术训练,也从没有得到学术职位,但雇了博士给自己当助手,写了很多书成为大学教材。

  • 1820年4月27日出生于德比郡的教师家庭,1903年12月8日卒于苏塞克斯郡。幼时体弱辍学,由父亲施教,未受正规学校教育。1837~1848年担任铁路工程师。1848年任《经济学家》杂志助理编辑。

  • 1842《政府的作用范围》。1851年发表第一部社会学专著《社会静力学》。1852年发表论文《进化的假说》,首次提出社会进化论思想。此外著有《心理学原理》、《第一原理》、《生物学原理》、《社会学研究》、《社会学原理》、《伦理学原理》。

  • 崇尚自由竞争,歌颂进化发展,既是斯宾塞学术思想的主基调,也是维多利亚时代的基本精神。他的学术思想不仅是他个人以理论形式表达出来的对那个时代的体验和感受,也是那个时代在各阶层人们心目中普遍认同的共识,并且也是那个时代的主流和趋势。因此,斯宾塞的学术倾向同维多利亚时代社会发展趋势协调一致。斯宾塞的学说由此而赢得了广泛的赞同。

  • 然而,进入19世纪70年代,维多利亚中期的乐观主义被经济危机和工人革命冲散之后,斯宾塞学说的魅力逐渐消退,反个人自由主义的各种形式的集体主义获得了越来越多的拥护者。在时代已经发生转变的背景下,斯宾塞仍然恪守着原有的个人自由主义信念,这种不合时宜的观念渐渐被人们所淡忘。

第二节 社会有机论和社会进化论

  • 一、斯宾塞的综合哲学

  • 二、社会有机论

  • 三、社会进化论

一、斯宾塞的综合哲学

  • 斯宾塞把哲学视为具体科学的基本原理的总结,是取代中世纪“神学大全”的“科学大全”。他从发展的角度思考科学的统一,他的整个框架实际上是由生物物种进化观暗中支撑的。在《综合哲学》的第一部《第一原理》中,他认为科学和秩序均以现象为研究对象,即都是研究有限的、有条件的、相对的和可分类的东西。但现象又是无限的、无条件的绝对存在的意识表现,而这种绝对的存在又是独特的、不可分的东西,超出了现象的范围。斯宾塞从牛顿的经典物理学出发,有时称之为“力”。

  • 进化是宇宙万物,包括人类社会遵循的原则,是由“力”的恒久性决定的。引力导致运动,斥力导致静止,二者的均衡导致分化和整合趋于均衡。

一、斯宾塞的综合哲学

  • 物质处于永恒的和无休止的运动之中。且遵循着某些一般规律。其中,自然因果关系就是具有支配作用的一种一般规律。

  • 物质的每一现存状态都是由以前的因果关系,或者说由先前状态所决定的。 因此,物质的进化是一个不间断的和经常性的过程,统一的因果关系链条贯穿其中,并支配着它的进程。

  • 结构复杂化是物质的内在属性,这种属性赋予物质进化某种方向性。

一、斯宾塞的综合哲学

  • 进化所反映的是物质从同质性向异质性的变化、从不确定性向确定性、从没有联系向建立联系方向发展;而物质“聚合体”规模增长,结构变复杂和功能分化,以及各个组成部分之间的协调一致这样一系列的变化,是其重要的表现。

  • 对于物质进化,斯宾塞划分为三个基本阶段:无机体进化、有机体进化和超有机体(或称后有机体)进化。

一、斯宾塞的综合哲学

  • 人类社会通过其生长、结构、功能和结果表现出超有机体发展的专门形式, 一方面它是物质进化的最高级和最复杂的阶段,另一方面又通过因果链条同低级阶段的现象联系起来。

  • 社会现象也是自然因果关系链条中的一环,即社会学也是自然科学。

  • 社会学的对象范围 “是以众多个人协调行动为前提的过程和结果”所组成的。

二、社会有机论

  • (一)社会是一个独立存在的实体。

    “尽管它是由分工的个体组成,然而在世代相续的每个社会所占有的地域范围内,这些个体群经常保持一定程度的普遍相似性,这恰恰表明由个体自称的集合具一定的实在性。…….确定的生活已经使社会的各个组成部分在其整体内部的分布上保持一定的固定性。”

二、社会有机论

  • (二)社会有机体与生物有机体的一致性

    • 都在生长和发展中,规模和范围不断扩大。

    • 结构都趋向复杂化,即组织形式的复杂化。

    • 结构的分化都伴随功能的分化。

    • 分化的同时,有机体各部分之间的相互关系更加密切。

    • 有机体内部各个部分也会趋向有机化,发展为相对独立的小有机体。

二、社会有机论

  • (三)社会有机体与生物有机体的差异性

    • 社会是一个超有机体。

    • (1)生物有机体的各个部分紧密的结合在一起,社会有机体各个部分相对自由而分散。

    • (2)生物有机体的精神和意识集中在有机体的某一部分,社会有机体的精神和意识分布于每一个个体之中。

    • (3)组成生物有机体的部分是为了整体而生存,社会有机体是为增进个体目标的工具,是为了个体的幸福而存在。

  • (四)社会有机体系统


功能 生物 社会有机体 社会群体
摄取能源 营养系统 生产组织 工人、农民
分配能源 循环系统 商业、交通、银行组织 商人、银行家等
调节行为 神经系统 管理部门 企业家、政府官员、憎侣

三、社会进化论

  • (一)社会进化同样遵循进化原则,其进化过程经历:人口规模扩大,结构和功能日益分化和复杂化,相互依赖程度加深,管理和调节机制更加重要。

  • (二)社会进化是一个自动、自发完成的过程,也要经历生存竞争、优胜劣汰

三、社会进化论

  • (三)社会为适应环境和进化,形成了一系列功能性机制,如语言、科学理论、艺术等。这些机制反过来也制约和影响进化。

  • (四)进化并不都是直线式的,有可能发生倒退;进化的方向并不都是单一的,不同社会并非都是同一进化形式的不同阶段;社会依其进化的程度可以分为简单社会、复杂社会、双层复杂社会。

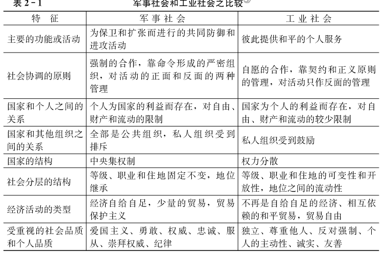
第三节 军事社会和工业社会

第四节 关于国家的政治理论

一、国家和政府的概念及其权力的基础

  • (一)国家是社会的一种特殊形式,即政治上组织起来的社会,或者说是社会为了进行必需的合作而有意识建立的政治组织。

  • (二)社会上存在着两种类型的合作:

    • 一种是自发的私人合作,这种类型的合作与作为社会单位的群体不直接发生关系;

    • 另一种是 “有意设计的”合作,正是这种类型的合作促成了国家的诞生,并维持国家的存在。

一、国家和政府的概念及其权力的基础

  • (三)关于国家和政府权力的基础问题

    • “对活人的恐惧”是政治权力基础

    • “对死人的恐惧”是宗教权力基础

    • 人的恐惧心理是政治权力和宗教权力存在的前提

二、国家活动的领域和范围

  • 《政府的作用范围》:限制国家和政府的活动

  • 《社会静力学》:同等自由法,指社会中的每一个成员都享有同样的自由权利,但这种权利应以不妨碍他人合法的自由作为基本前提。

  • 《社会学研究》:正是由于国家和政府的过分干预,从而限制了个人的活动自由,加重了人们的经济负担,妨碍了社会的发展。

  • 《专门化的管理》:指政府应放弃对个人活动的正面干涉,只保留其反面的或否定的管理职能。

二、国家活动的领域和范围

  • 《人与国家》:关于限制国家活动的理论,远远超出了他所生活的时代,甚至在未来的几代里都不一定为人们所接受。但是,斯宾塞认为,作为关于国家的一种理论,不能只看其现实的反应,还应当看到作为理想的理论对社会未来发展的指导作用。

  • 在国家事务中,斯宾塞主张国与国之间的睦邻关系,反对诉诸武力和对其他国家的侵略。他指出,国际仲裁的原则将成为解决国际争端的普遍方式。

对斯宾塞的评价

  • 个人主义是打开斯宾塞全部著作的锁匙。军事社会与工业社会的对立实际上就是专制主义与个人主义之间的对立,前者是原始的、坏的,后者是文明的、好的。他相信在工业社会中能够产生秩序,这种秩序虽然不是某人有意设计出来的,但能够微妙地调节各个团体的需要。

  • 斯宾塞是维多利亚时代最好辩、也最有争议的英国思想家之一。他强烈的科学取向,使他极力强调以科学方法考察社会现象的重要性。他坚信自己思想的所有方面构成了一个极为融贯而有序的体系。他认为,科学与哲学支持并促进了个人主义和社会进步。

斯宾塞与孔德的异同 - 相同点

  1. 实证的科学统一观。两者的理论都是建立在社会学初建时期的实证主义范畴内,都主张社会学的假设具有类似于自然科学的假设,社会学应该建立在对社会现实的研究上,而不是建立在过去的神学或形而上学的哲学思辩形式上。认为社会现象最复杂,社会学必须建立在其他学科的完善基础之上,尤其是生物学基础之上;

  2. 有机观。两者都深受当时自然科学研究方法特别是生物学成就的影响,都认为人类社会如同生物体一样是有机联系的。他们都将社会看作一个有机的个体,社会各个部分执行特殊的功能;

斯宾塞与孔德的异同 - 相同点

  1. 进化观。将社会看作像个人一样是不断生长的,逐步进化的。原始社会对应人类童年,现代社会对应人类成年;

  2. 强调情感的重要性。将情感看作行动的动力,道德的基础;

  3. 乐观主义。两者的理论的最终目的都相信人类必然会朝社会进步的方向前进,注重社会的发展维度,而忽视社会的滞后维度;

斯宾塞与孔德的异同 - 相同点

  1. 两者的理论都偏重社会的二元对立分析范式,即研究社会的秩序与变迁,将社会视为两者的有机统一体;

  2. 两者都在对社会进行实质分析的过程中,注重社会的构成要素的功能分析,对后期的结构功能主义的产生起了重大的影响(如:孔德对家庭、所有制等的分析,斯宾塞对社会机体的产生、分化等的分析);

斯宾塞与孔德的异同 - 不同点

  1. 孔德重主观(人类精神发展史),斯宾塞重客观(社会体系的结构与功能);

  2. 孔德提倡集体主义(社会优先于个人),斯宾塞宣扬个人主义(个人优先于社会);

  3. 孔德认同方法论的整体主义,斯宾塞认同方法论的个人主义;

斯宾塞说:“孔德所倡导的目的是什么?是对人的概念的进步作出完整的回答。我的目的是什么?是对外部世界作出全面的回答;孔德认为各种思想具有必然和实在的继承关系,我却认为各种事物具有必然和实在的继承关系;孔德希望弄清自然知识的起源,我是要弄清……自然界各种现象的构成。他研究主观,我研究客观。”

斯宾塞与孔德的异同 - 不同点

  1. 在对待国家态度上。孔德支持国家干预,斯宾塞强调自由放任;

  2. 在社会学研究上。孔德认为社会学的一项重要功能是有效的预测,斯宾塞认为社会学不是精确的科学,不可能作精确的预测;

斯宾塞与孔德的异同 - 不同点

  1. 在社会进化模式上。孔德主张单线社会发展观,认为社会服从不变的规律,将社会变迁限制在较窄的领域;斯宾塞认为社会发展的具体类型是不同的,社会变迁的范围很大、复杂多样,进化不是直线的,倒退也可能发生,社会进化的方向不是单一的,而是多样性的;

  2. 在方法的运用上。孔德主张观察、实验、比较、和历史的方法,而斯宾塞却偏好于类比的方法,注重生物学的有机进化与社会的功能类比;

斯宾塞与孔德的异同- 不同点

  1. 在社会学的旨趣上。孔德的社会学思想主要体现在两大方面:(1)建立一门对人类社会的秩序与进步进行研究的学科(2)综合对社会学发展有用的知识形成体系。而斯宾塞的旨趣却在社会的有机体的进化上;

  2. 关于人类社会的进步分歧上。孔德将人类社会的进步偏向于人类在运用知识的心智发展历程上,认为人类社会的进步是一种心智的进步;斯宾塞却将人类社会的进步偏重于组成自然界的各种现象的变化过程的描述,即注重社会的功能进化。

社会唯实论 or 社会唯名论

  • 唯名论(nominalism):以霍布斯、亚当·斯密等英国功利主义为代表,他们充分肯定个人和个人利益的重要性,认为社会只是一个虚幻的存在物,是标示这个虚幻存在物的一个名称;

  • 社会唯实论(realism):以欧陆理性主义者斯宾诺莎、孟德斯鸠和黑格尔等人为代表,他们认为社会固然是由个人组成的,但个人一旦组成社会,社会就具有了独立存在的特性,或者说具备了单个个人所不具备的“突生性质”(emergent property)。因此,它是一个实在的整体。

社会唯实论 or 社会唯名论

  • 在孔德和斯宾塞的学说之间,一样充满了社会唯实论和社会唯名论之争,这具体表现在他们在“社会与个人”关系的看法上南辕北辙:孔德认为社会是一个真正的实体,它不是单纯个人的简单堆积,而是一个由众多部分组成的相互依赖的有机整体;而斯宾塞则认为,不仅个人决定了社会的起源和社会的性质,而且其本身也应该成为个人谋取利益和幸福的工具。

社会唯实论 or 社会唯名论

  • 尽管在许多方面,斯宾塞的观点都与孔德十分相似,但在社会的性质的看法上,或者说在社会与个人关系的看法上,斯宾塞则与孔德迥然不同。受洛克和卢梭等人的社会契约论的影响,斯宾塞认为,社会从起源上说就是为了个人的利益和目的而建立的。这样一种社会观,不仅是个人主义的,而且也是生物还原主义的,因为“它认为社会性质反映的是组成社会的个人的性质”。

社会唯实论 or 社会唯名论

  • 斯宾塞坚信,了解整体,必须先了解分子,所以他在诸多著作中都一再重申,我们应该还原到生物个体的水平上,去寻找对社会性质的最终说明:“除了研究组成社会的个人的性质,我们无法建立一种真实的社会理论…我们很快就会发现,人类集合体表现出来的任何一种现象,最初都源于人自身的某种性质”。因此,我们完全可以说,“个体的性质决定了集合体的性质”。

社会唯实论 or 社会唯名论

  • 在社会与个人的关系问题上,另一个值得关注的议题是,虽然斯宾塞并未说因为整体是由部分构成的,整体就一定应该为部分而存在(事实上,他意识到在生物有机体那里,部分是为整体而存在的),但他却认为整体为部分或为个体而存在是人类社会不同于自然界的一个特例。斯宾塞的论证逻辑是:“在生物有机体中,意识集中在集合体的一个很小的部分;而在社会有机体中,意识则散布于整个集合体,它的所有个体都具备喜怒哀乐的能力。由于社会没有神经中枢,所以无法追求脱离个体幸福的集合体的幸福。”这样,既然集合体的幸福无从谈起,个体的幸福自然就成了惟一可能的目标,成了社会存在的惟一合理的前提。

社会唯实论 or 社会唯名论

  • 确实,斯宾塞的个人主义理论体现出了同孔德迥然不同的社会唯名论的倾向。但是,这还只是斯宾塞对社会性质论述的一半,哪怕是主要的一半。斯宾塞的另一半属于社会唯实论,在论述社会有机体论时,他同样认定“社会不是一系列个人的一个集合名词”,而是一个实际的存在物。他信心十足地写道:“我们始终一致地将社会视为一个实体(entity),因为它虽然也是由分离的单位所组成,但是在它所占有的所有地域范围内,在这些单位中存在着一般的相似性,这预示这些单个单位的集合具有某种具体性(con-cretenes)。正是这种特征赋子了我们关于社会的看法。”

社会唯实论 or 社会唯名论

  • 斯宾塞虽然强调个人主义,强调社会服务于个人,但他也同样强调作为一个有机的整体,作为社会的各种组成部分的个人应该也必须相互帮助和相互依赖,以维护整体的存在。

社会唯实论 or 社会唯名论

  • 在《人与国家》中,斯宾塞写道:“比较研究一方面肯定了生物有机体……同社会有机体之间的明显差异,同时也表明,这些差异并不像人们想的那样绝对……社会在量的增长上是缓慢的,在结构的复杂性上是逐渐发展的,与此同时,其各个组成部分变得越来越相互依赖……有机体的原理是相同的,差异只是在应用上有所不同而已”。用这样的观点来看待利益,一方面,虽然社会是由追逐自己利益的个人组成的;但另一方面,社会又通过那只“看不见的手”使个人利益同公共利益达到统一和谐。说透彻一点,“个人谋求私利,但由于这种行动发生在以不同组织相互依存为基础的社会内,所以个人的行动都不自觉和下意识地为社会整体的更高需要服务”。

社会唯实论 or 社会唯名论

  • 尽管斯宾塞想调和其理论体系中社会唯名论和社会唯实论之间的矛盾,但总得说来这种努力是不成功的。斯宾塞的尴尬不在于在说明个体价值的同时,去论证社会整体的重要性;而在于他无法在鼓励个人充分实现其价值的同时不伤及社会群体的共同利益。另外,斯宾塞也无法做到他对社会的说明既可以是个体主义的,同时又可以是社会学主义的。道理其实很简单:你如果承认社会具有个体所不具备的突生性质,你就不能在个体水平去说明社会;你如果还原到个体水平去说明社会,自然就会滑过这种突生性质。

参考文献: